the Light and Shadow App

 
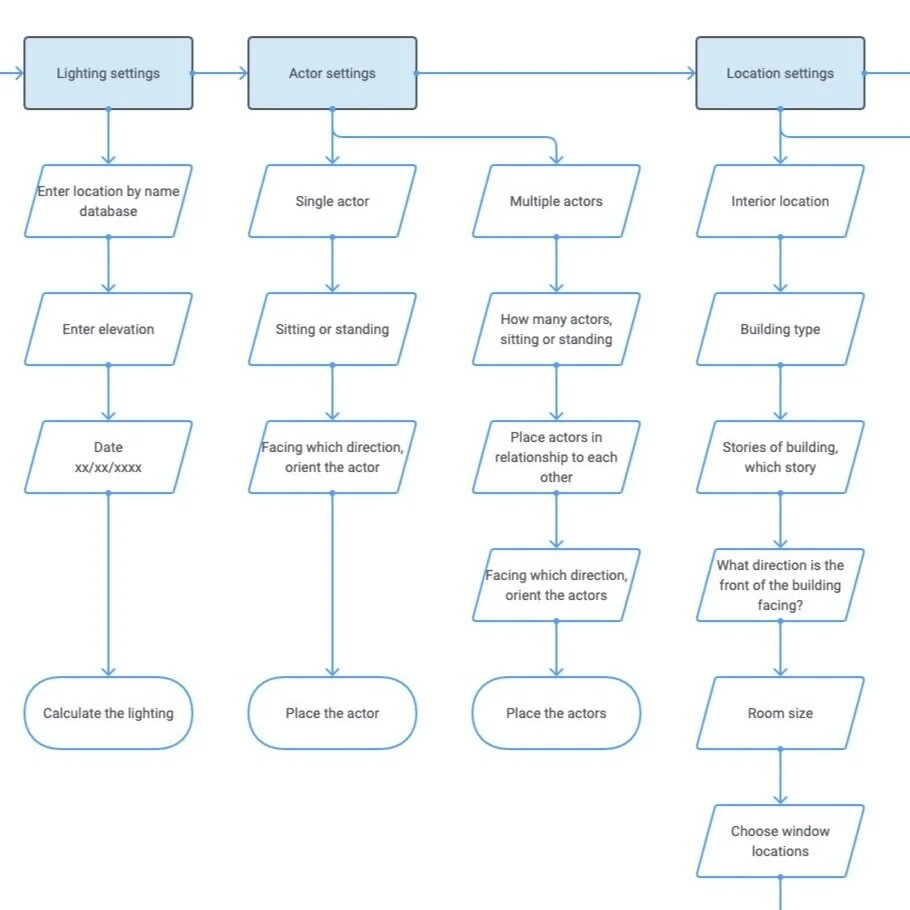
The Light and Shadow user flow.

The Light and Shadow user flow.

Opportunity

The Light and Shadow application was designed to help directors of photography plan shot lighting of actors in advance of a shoot.

The application allows users to instantly pre-visualize light falling on an actor based on location, time, date, and other factors. It then generates stills which can be used in storyboards.

Discover and Define Strategies

  • A productive discovery call led to the initial concept for this application.

  • A written use case helped define the goal of the application and a user story helped define the application’s functionality.

A wireframe of the Lighting settings.

A wireframe of the Lighting settings.

Solution

The goal was to create an initial prototype that would clarify designs for later versions of the application.

A series of user flows created in OmniGraffle and Flowmapp evolved into low-fidelity wireframes in Balsamiq. A high-fidelity Figma wireframe is forthcoming.

Develop and Deliver Strategies

  • Rough user flow diagrams helped clarify more detailed user flows.

  • Low-fidelity wireframes based on the user flows helped plan how tools and settings menus might be laid out.

  • User testing at various stages of developing this application is critical moving forward.

A wireframe image of the Atmosphere settings.

A wireframe image of the Atmosphere settings.

My role

I designed the Light and Shadow Application as an ideational prototype after interviews with users, feasibility discussions with subject matter experts, and competitive research about existing tools. This is an on-going project.